中 -文   |   English
快速导航
华峰新闻

在这里,我们真实传递华峰发生的每件事情;
在这里,我们及时分享华峰发展的点滴故事。

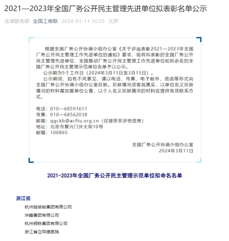
华峰集团荣登“全国厂务公开民主管理示范单位”榜单

311日,全国厂务公开协调小组公布20212023年全国厂务公开民主管理先进单位和示范单位拟表彰名单,华峰集团有限公司成功入围“全国厂务公开民主管理示范单位”公示榜单,这是继2020年集团获评“全国厂务公开民主管理先进单位”后,在该工作领域取得的最高级别荣誉。

近年来,华峰集团不断拓展厂务公开民主管理工作领域,利用数智化手段建立工作新机制,探索管理新模式,取得工作新实效,在维护职工合法权益、构建和谐劳动关系、加强清廉华峰建设、促进经济社会持续健康发展和社会和谐稳定等方面发挥了积极作用。

据悉,全国厂务公开协调小组由中纪委、中组部、国务院国资委、监察部、中华全国总工会、中华全国工商业联合会等单位有关负责人组成。 (王升)


已阅读完毕,可选择 返 回 上一篇 下一篇